大话数据结构
第一章 绪论
数据项是最小单位,组成数据元素。一般只讨论数据元素。
数据结构:相互之间存在一种或多种特定关系的数据元素的集合
逻辑结构:
集合。各个元素平等。
线性:一对一
树:一对多
图:多对多
物理结构:逻辑结构的储存形式
顺序存储:如数组
链式存储:如链表,指向下一个元素的地址
数据类型:不同类型分配不同内存
原子类型:不可再分,整型、字符型等
结构类型:原子类型组合而成
第二章 算法
算法:解决特定问题求解步骤的描述。指令的有限序列。
好的算法:
正确:合法输入有正确输出,边界条件也能正确
可读
健壮:不合法输入也能做出处理
效率高:时间、空间
计算成本:
计算对运行时间有消耗的基本操作执行次数
时间复杂度
常数阶:O(1)
分支结构
线性阶:O(n)
循环n次,里面是O1操作
对数: O(logn)
每次循环,都离结束更近
平方阶:O(n2)
嵌套,On套On。包括外面i,里面从i开始,也是On2

空间复杂度
原地:O(1)
第三章 线性表
数组。
排队,有顺序。一对一。
存取时间O(1)。删除增加,O(n)

链表
存取O(n),插入O(1)
删除表:留两个变量p和q,p获取当前节点,q获取p指向的节点,然后释放p。q给p,以此往复

静态链表
给没有指针的语言,来描述单链表。用数组代替指针。
数组每个下标对应两个:数据data,next指针的cur
有删改的时候,直接放在后面,然后用cur指向新增的地方
循环链表
用尾指针来表示循环链表

这样查找尾节点只用O(1),头节点是rear.next.next,也是O(1)
双向链表
多写一个指针记录上一个节点。
第四章 栈与队列
顺序存储结构
下标为0的一端作为栈底。
定义top变量存栈顶元素位置。空栈的top为-1。
需要事先确定数组的存储大小。
两栈共享空间
很可以一个栈快满,另一个栈还空。

只要top1和top2不见面,两个栈就能一直使用
适合一个栈增长,另一个栈减少的情况。
栈的链式存储(链栈)

除非内存满,不然栈不会满
进栈和出栈都是O(1)
如果元素大小变化不可预料,用链栈。不然用顺序栈
栈的应用
实现递归
括号
遇到左括号就入栈,遇到右括号就出栈。期间算出其中内容。
乘除、加减
逆波兰,通过规则变成后缀表达式。
遇到数字输出,
如果是符号,且比栈顶符号优先级更高,就入栈。
如栈顶为+,输入*,则入栈
如果是比栈顶优先级低,那么全部清空。
如栈顶*,输入+,就清空栈输出,并把+入栈
如果是(,那么入栈,等待遇到),然后把其中包裹的内容都输出
遇到数字进栈,遇到符号,把栈顶两个数字出栈,运算,再塞回去。
队列
先进先出的排队。允许插入的叫队尾,允许删除的叫队头
循环队列
出栈后不一定要全部移动,只需要移动头指针即可
这样的话为了不溢出,就需要也移动尾指针。

当rear == front的时候,就会无法判断队列是否为空
设定一个标志位flag,来判断是否为空
必须保留一个位置,不能让
rear=front的情况发生
队列的链式存储结构
链表队列。比循环队列更灵活

第五章 string
根据字符串的编码,来比较字符串的大小。如查字典的过程。
顺序存储
一般把字符串长度保存在0下标的位置,或结尾的位置。
一旦有对字符串有预定义的大小,那么每次对字符串进行操作,就有可能溢出
链式存储
一个节点存放一个或多个字符。没被占满的,用#补全

总的来说不如顺序存储
模式匹配算法
子串的定位操作,就叫模式匹配
双循环,一个个字符比对
太低效
(外循环可以到内循环长度就停下,这样可以少跑内循环的距离)
kmp
双循环对于一些已经匹配过的字符串,还会再匹配一遍,kmp都省略掉了。
如果已知a与后面的b到e都不相同,且一开始a到e都是匹配的。
比如abcdefgab里面找abcdex
因此可以直接跳过外循环的b到e。换言之,外循环的i不变小。内循环跑到1
如果后面有重复
如abcabcabc里找abcabx
那么内循环的j就跑到3,因为第二轮的时候,ab已经比较过了。

第六章 树
根节点唯一,子节点互不相交。即子节点不能互连,只能从上到下。
度degree:节点有多少子节点。
叶节点度为0。整个树的度,就是节点中最大的度。
层次level
最大层称为深度或高度
有序/无序
如果从左至右不能互换,就是有序
森林
多棵互不相交的树的集合。
存储结构
因为可以一对多,因此无法用物理存储位置反映逻辑关系。
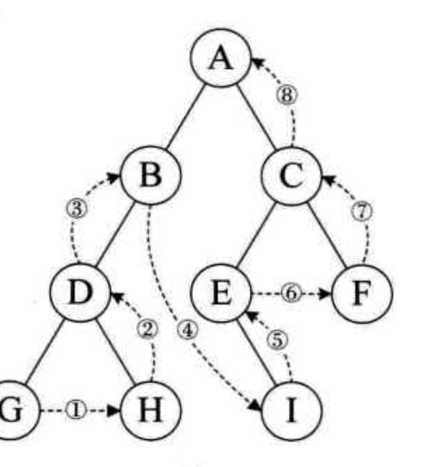
双亲表示法
每个节点一定有双亲。因此每个节点要存一下双亲在哪。
如果有从根到叶的需要,可以再存一下第一个左节点的指针
如果有表示兄弟关系的需要,可以再存一下右兄弟的指针
孩子表示法
兄弟节点之间,是用顺序存储,用链表指向子节点。
因此每个节点都存有数据和指针两组数据。

也可以再加一个指针,指向自己的双亲
孩子兄弟表示法
一个指针指子节点,一个指针指右边第一个兄弟节点
这就把一个复杂的树变成一颗二叉树

二叉树
左右子树有顺序,从小到大。
满二叉树:全部塞满
完全二叉树:横着标数字,不能有缺

存储结构
数组
只有是完全二叉树,才可以放在数组当中。
其他的不行。不然右斜树就太浪费空间了。
链表
二叉链表,数据+左指针+右指针
遍历
前序:从上到下,先左,深度优先
中序:从下到上,左到右。【相当于竖着从左到右的遍历】

后序:先按掉根不管,一根根分支遍历。先下后上,先左后右,最后到根。

层序:左到右,广度优先
线索二叉树
二叉树有很多空指针,尤其叶子比较多的时候。
用空指针记录前驱和后继的节点。【或者说是二叉树上左边和右边的节点】
指向的指针叫线索。
相当于变成一个双向链表。

不过这需要增加一个标志位,来表明是指上面还是下面。
【为啥感觉空间反而用的更多了。。。用空间换遍历的速度吗】
用二叉树表示树、森林
树 =》 二叉树

二叉树 =》树

二叉树 =》森林

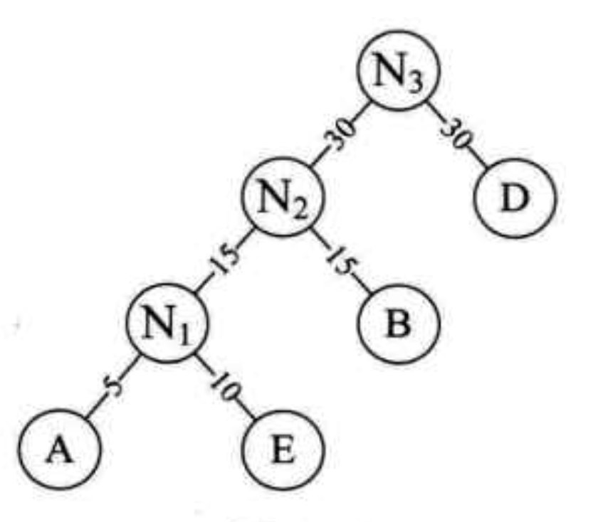
霍夫曼树、霍夫曼编码
把学生成绩归入优良中差。
如果是从优到差一步步判断,可能效果不是很好,因为多数人集中在“中”和“良”。这就需要多次判断才能达到。

带权路径长度
从根节点到目标节点经过的节点数(路径长度)
走到这个节点的概率/所占比例
加权和就是WPL


构造霍夫曼树方法
目标是树两边概率要接近。以此来减少判断的次数。
方法是,概率从小到大排列。取概率最低的组成一颗小的左右子树,然后把总概率作为节点,放进概率排列中。
以此类推,最终得出整棵树

霍夫曼编码
字母、汉字出现的频率是不同的。
高频字符应该用更短的编码,低频字符用更长的编码,以此来节约总编码长度。
假设一共有这些数字,然后根据频率构成霍夫曼树:

左0右1,得到每个字符的编码。
完成编码和解码需要两个条件:
任何字符的编码,不能是另一个字符编码的前缀。 如1001和10会混淆。
双方要用同一套霍夫曼树 解码的时候就顺着根节点去找,找到了就输出字符,然后顺着编码继续从根节点找
比如100101,解码就是ba

第七章 图
图的顶点不能为空。任意两个顶点的逻辑关系,用 边 来表示

图的存储结构
邻接矩阵
顶点用一维数组。边或弧用二维数组来存,即一个矩阵。

无向图的边数组是一个对称矩阵


邻接表
如果边少,那么用这个就有点浪费
用数组和链表相结合的方法


这记录的都是从节点出去的弧。也可以专门建立一个表,放节点进去的弧
正反结合起来就是十字链表
图的遍历
深度优先
就是树的前序遍历

广度优先

最小生成树
构造联通网的最小代价生成的树
prim普里姆算法:
某个顶点为起点,逐步找各个顶点最小成本的边来构建最小生成树。【有点像贪心算法】
最短路径
两顶点之间经过的边上权值之和最少的路径
迪杰斯特拉Dijkstra算法
一步步求出到各个顶点之间最短路径

弗洛伊德Floyd算法
先有一个直接跑过去的矩阵。如果从a到b绕一下的成本更小,就把成本更小的路径替换掉原来的路径。

感觉就是一个迭代的过程
拓扑排序
有一堆任务,互相有关联,如何选择先做啥后做啥呢?

拓扑排序,就是把这个坍缩成一个有先后顺序的链表,然后一个个跟着做就行了。
把没依赖的push进栈
pop栈,把pop出的内容变成孤儿。需要它的节点变成不需要它
然后重新看谁没依赖,再push进去,以此往复

关键路径
一堆任务有优先级,有依赖。怎么看最长需要时间。

感觉类似于求最短路径,不过是变成求最长

第八章 查找
静态查找:就在表里面找
动态查找:找不到做点动作,比如找不到就插入;或者查到删除
顺序表查找
排列整齐,构成线性表,进行查找。
顺序查找
就从头到尾一个个匹配
优化方法,是把a[0]设置为要找的key,然后从后往前找

这样一次匹配就行了,不用每次i都要和n匹配一下
也可以把常用的放在前面,提高查找的效率。
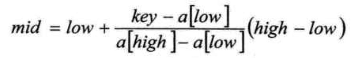
有序表查找
先做好排列,比如根据拼音顺序排列,这样找起来方便
二分查找,就很快。
插值查找,就根据要找的东西靠近哪里,就先在哪里找起来。比如a打头的就在前面找。

根据查找关键字,与表中最大最小记录关键字比较后查找。
中间那个是插值计算公式
斐波纳切查找

计算更加简单,大部分情况比二分要好。
索引
数据结构目的是提高数据的处理速度。
索引,把关键字与他对应的记录相关联的过程。
比如用小本子记下重要的东西放在了哪里。需要用的时候看这个小本子就行了。
线性索引、树形索引、多级索引
线性就是把索引项集合成一个线性的索引表。
线性索引可分:稠密索引、分块索引、倒排索引
稠密索引
数据的每个记录都对应一个索引项
索引要根据关键码有序排列
【就是目录咯。。】
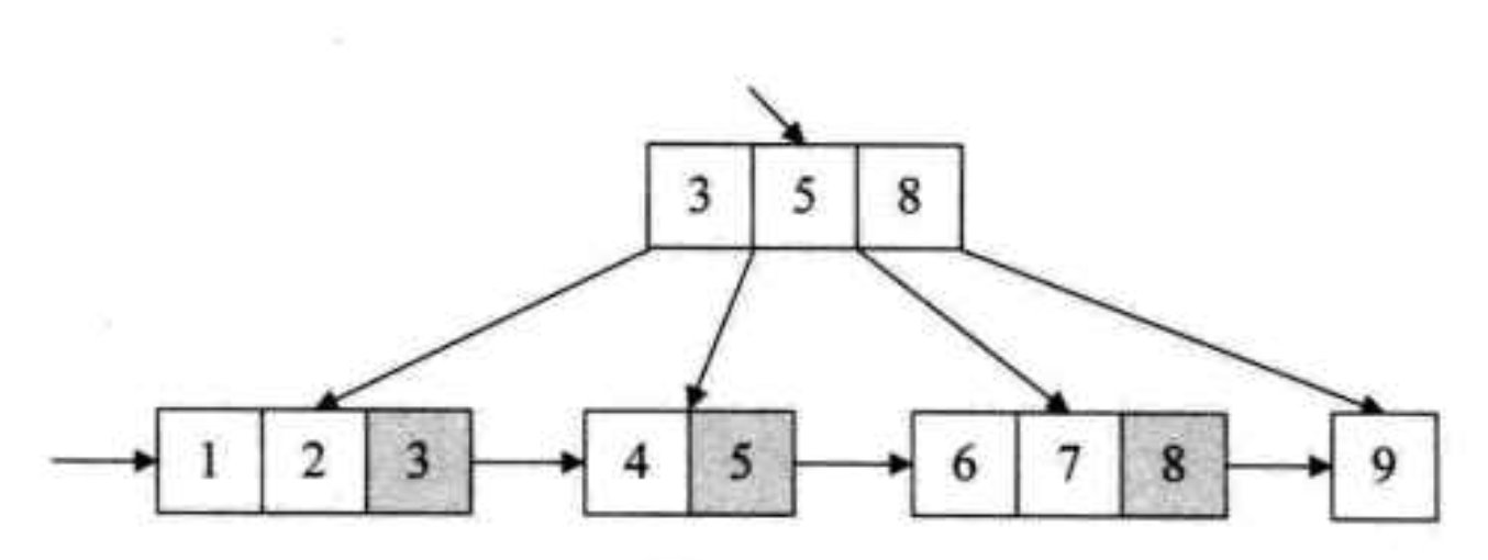
分块索引
图书馆的藏书。分块放。每一块再建立一个索引项。
块间有序,块内无序。
换言之只用排序块与块之间。块内就不用管,节约一下排序的成本。
每块的索引:
存最大值
块个数
首个元素的地址
【感觉就是分解了一下查找的任务。。】
倒排索引
比如搜索引擎搜索。
维护一个有序的单词表。找的时候就直接找这个单词表,再跳转到对应的网址
优点是查找非常快,但维护起来很麻烦。尤其多个网站都有同一个关键字
优化方法:
文章编号可以用增量,记录差值
关键字也可以记录差值
一次搜索只展示其中的10条
二叉排序树
插入和查找同样高效
左边节点都小,右边节点都大
平衡二叉树
左子树和右子树高度差最多为1

最小不平衡子树

从这个节点开始不平衡了。
原理
插入时,先检查会不会破坏平衡,如果是,就找到最小不平衡子树,对其进行旋转等操作,使其平衡。

这个数字是bf值,就是衡量左右子树的差距。
bf=1就右旋,bf=-1就左旋。这需要从下往上转。


旋转后要重新排列3这个节点
多路查找树(B树)
如果硬盘和内存差距很大,那么访问时间不仅仅是查找元素的时间,还要考虑 访问时间 和 会有多少次单独访问。
因此要降低对外存设备的访问次数。也就是让树越扁越好,因此一次就读区一层。
一个节点只存一个元素,或只有两个子树。数据量大的时候就需要多次读取外存。
多路查找树,每个节点子树可以有多个,每个节点也能存多个元素
其中四种:2-3树、2-3-4树、B树、B+树
2-3树
每个节点可以有一个2节点的孩子,也可以有一个3节点的孩子。
2节点,一个元素+0或2个孩子。很像二叉树,但要么没孩子,要么有两个。
3节点,两个元素和三个孩子。也是0或3个孩子。左到右,小中大
【换言之就是把每个节点扩容,最多可以放两个元素】

2-3树插入和删除
2节点插一个变3节点

3节点插一个,要把整个相关的树都打乱重排


删一个也要重排

2-3-4树
扩展2-3树,一个节点最多放三个元素和四个孩子
也是插入和删除会导致结构重排

B树
2-3树和2-3-4树都是B树的特例
节点最大的孩子树,是B树的阶。3阶、4阶B树
比如根节点1001阶有1000个元素,可以存10亿元素。因此只需把根节点留在内存,只需要最多读两次硬盘就能获取某个关键字。
即每次磁盘访问都要获得最大数据量。
B+树
B树遍历比较麻烦,需要在子树和根节点中来回跳。
根节点元素会在子树中最后重新出现
子树前面会指向后面

分支节点只是索引,不存特定内容。顺序查找就直接从左往右查即可。
更适合有范围的查找。
散列表/哈希表查找
不用比较下标大小,直接通过关键字来查找记录内存的存储位置。
散列技术:存储位置和关键字之间建立一个对应关系。换言之,输入关键字,就能输出对应存储位置。
函数叫 散列函数/哈希函数。连续存储空间叫 散列表或哈希表。
存储地址都是用哈希函数算出来的。
【感觉类似于用哈希函数编码和解码】
适合一一对应的精确查找。
不适合范围查找、结果多条等查找。
散列函数的构造
希望这个函数:计算简单、冲突少。地址分布均匀。
根据关键字规律
抽取关键字差异
平方取中间三位。适合不知道分布,且位数不大的情况
三位一组,加起来取后三位
求余数
随机数
处理冲突
有冲突就再找地址。
线性

平方运算

随机数
准备多个散列函数,一个不行换一个
不换地方,有冲突就增加链表长度

专门找个地方放冲突的数
第九章 排序
稳定性:如果两个值相等,那么排序前在前的,排序后也要再前面
内排序:排序过程中,全部记录放在内存中;
外排序:需要放一点东西在外存,排序时还要交换数据
内排序:插入、交换、选择、归并
冒泡排序
拿着一个数,遇到比它大的就交换位置,就从下往上不断冒泡就完事了。
但如果只需要排序前几个,那么之后的对比判断就是多余的。可以加一个flag,如果没有交换,就停止排序。
简单选择排序
对每个位置,找到后面的最小值,与当前值进行交换。
直接插入排序
将记录插入到已经排序好的有序表中
希尔排序
先分组排序,让总体来看小的在前,大的在后,然后再插入排序。
大意就是,先粗排,再精排。
需要定一个增量,一开始很大,把两端两个值排序。然后这个增量慢慢缩小为1


堆排序
之前排序,遍历的结果没有保存,因此有重复的劳动。
可以在一次排序过程中,对其他记录做出相应调整,就比较高效。
堆:完全二叉树,每个节点值都大于或小于左右孩子。大于叫大顶堆;小于叫小顶堆
将待排序的序列构造成一个大顶堆
根节点即最大值,拿掉。也就是和末尾元素互换。
即把最大值放在序列尾
重新排序堆
完全二叉树性质:

以此来确定子树位置

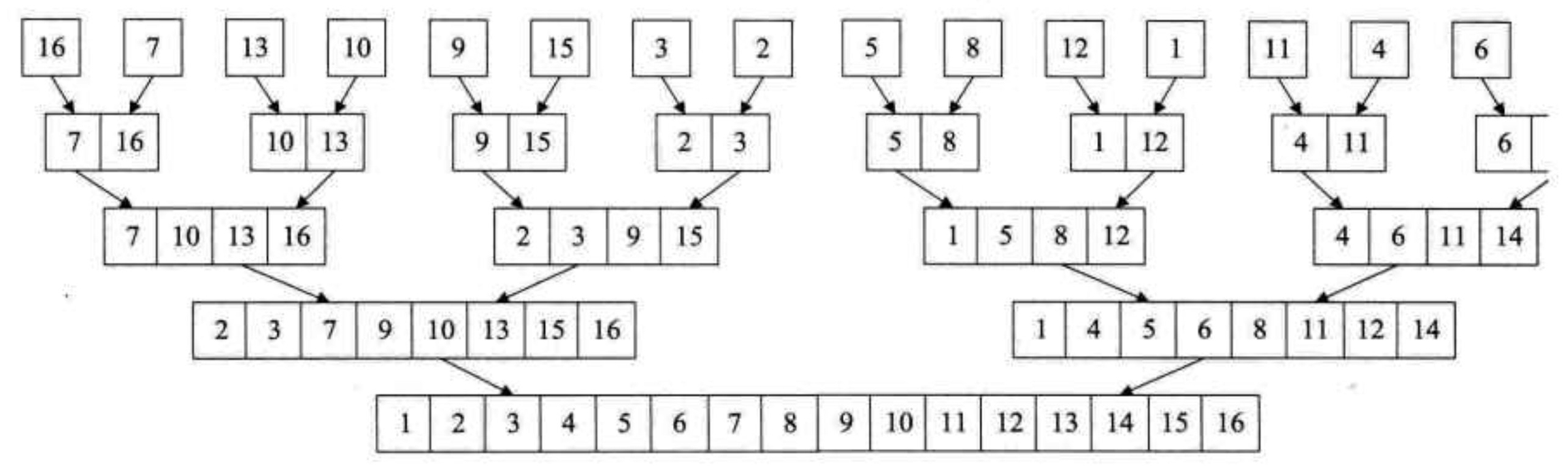
归并排序
两两排序后再合并排序

快速排序
一次排序把序列分成两部分,一部分全部小于另一部分。再分别进行排序。
每一轮都拿着一个数,叫枢轴,然后排序数组。令其左边的数都比他小,右边都比他大。
方法是双指针,如果左边比右边的大,就交换双方位置


优化:
总是选取第一个数作为枢轴排序,是不合理的。
我们是希望枢轴是在中间的位置。如果选择的数太小或太大,就没有再拆分的意义了。
随机选数
选三个数先排序,然后取中间数。一般选左中右,无序的数组不需要再随机选。
如果序列非常大,可以选9个数。分三次每次取三个数,三个中数再取中数。
优化交换
枢轴备份。交换的过程就写入,而不是真的去交换。low=high的时候再写入



小数组还是用直接插入最好。
尾递归优化


Last updated
Was this helpful?
